3118云顶集团公司2025届校园招聘公告

时间: 2024- 11- 20 字号:[ ]

根据3118云顶集团2025年度改革发展需要,现公开招聘部分专业毕业生。

一、招聘对象及条件

(一)招聘对象

2025届全日制高校毕业生

(二)招聘条件

1.自觉遵守党纪国法,具有正确的世界观、人生观和价值观。

2.热爱电力开发事业,具有强烈的事业心和上进心,具有良好的吃苦精神、敬业精神和创新精神。

3. 具有良好的身体素质和心理素质,能够承受岗位工作压力,较强的学习能力,积极向上、具有正能量,作风正派。

4.成绩优良,获得校级、国家级奖学金者优先。

5.毕业时须取得相应的毕业证、学位证、资格证。

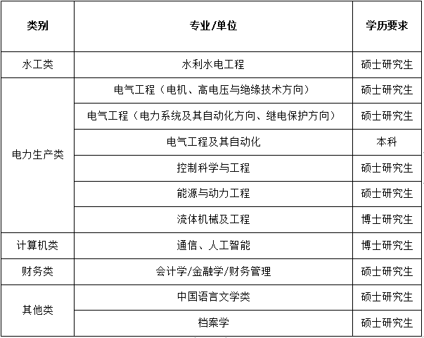
二、招聘需求


三、工作地点

四川、重庆、云南、贵州、湖南、河北、广西、新疆、西藏等全国范围投资项目所在地。

四、薪酬待遇

按照中央企业正式员工管理,纳入正式定员,执行3118云顶集团规定的薪酬、保险和福利政策。

五、宣讲安排

即日起,3118云顶集团公司将陆续在相关院校举办“校园招聘宣讲会”,招聘行程将在本公告予以公布,请随时关注本公告更新动态。同时,公司也建立了招聘专用QQ群:741388795,可扫描QQ二维码加群。


六、投递简历

方式1:应聘者将《高校毕业生招聘报名登记表》(见附件)、个人简历、在校学习成绩单、就业推荐表、荣誉证书等电子版发送至公司电子邮箱sdkfrzb@powerchina.cn,也可在校园宣讲时投递简历给工作人员。

方式2:手机扫描下方二维码,进入公司招聘网站在线投递简历。

 

方式3:电脑端登录https://zhaopin.powerchina.cn/index,点击“校园招聘”栏,选择“3118云顶集团2025届秋季招聘启事”进行简历投递。

 七、联系方式

联系单位:3118云顶集团公司人力资源部

联系人:陈老师

电子邮箱:sdkfrzb@powerchina.cn


3118云顶集团公司高校毕业生招聘报名登记表.docx



宣讲安排:

12月17日(周二)上午10:00,四川大学望江校区基础教学楼A419

12月17日(周二)下午15:00,电子科技大学清水河校区品学楼B109







【打印】 【关闭】